MODELE CONCEPTUEL DES DONNEES
Historique du document
|
Auteur
|
Description MAJ | Date de MAJ |
|---|---|---|
| Olivier TONCK | Version initiale | 08/10/2021 |
| Etienne HANS | Relecture | 12/10/2021 |
| Olivier TONCK | Prise en compte discussion technique du 10/11/2021 | 15/11/2021 |
| Olivier TONCK | Prise en compte discussion technique du 26/11/2021 | 21/12/2021 |
| Olivier TONCK | Prise en compte discussion technique du 03/01/2022 : ajout de nouvelles entités pour le stockage de mesures « complémentaires ». | 12/01/2022 |
| Olivier TONCK | Finalisation du document en version livrable | 05/05/2022 |
| Olivier TONCK | Passage de la documentation au format markdown | 01/08/2025 |
TABLE DES MATIÈRES
Le présent document constitue le modèle conceptuel des données du projet AVATAR (Analyse & Visualisation Automatique de données de TrAfic Routier).
Il a pour objectif de décrire les données du référentiel métier d’AVATAR, afin de servir de base à l’élaboration du Modèle Physique des Données et au dictionnaire des données de la plateforme, faisant l’objet d’un document dédié.
Référentiel métier : On considère comme « référentiels métier » les données propres correspondant au projet AVATAR, répondant à ses propres spécifications, qui pourront être dérivées de « référentiels socle » et/ou alimentées par les « référentiels opérateurs » (données des gestionnaires). Ce référentiel est basé sur la BD Topo (référentiel socle).
Référentiel socle : On considère comme « référentiels socles » toutes données de référence (produites par des producteurs de ‘’référence’’, répondant à ses propres spécifications internes), à partir desquelles pourront être dérivées les données du « référentiel métier ».
Il peut donc potentiellement exister un ou plusieurs « référentiels socle » pour initier la production des données métiers, que ce soit sur la partie géométrique ou bien attributaire.
Concrètement, il s’agit des BD Topo et BDPR.
Référentiel opérateur : Ces référentiels sont fournis par chaque gestionnaire sachant que les sources peuvent être diverses : BDCarto, Esri, OSM…
Ce paragraphe rappelle liste les exigences, relatives au modèle de données du référentiel métier, identifiées dans le cahier des charges ou issues des réflexions menées au cours du projet.
Exigences relatives au référentiel « statique » (réseau, PRs, stations) :
| Libellé | Origine | Description | Traçabilité |
|---|---|---|---|
| >EX-1 | CCP p.11 | Le référentiel métier contient une représentation du réseau routier, « sous la forme de sections de comptages du trafic routier » basé sur la BD Topo. Le réseau routier est découpé « en sections de trafic, selon la disposition des stations de comptages ». | OK, il contient à la fois le référentiel routier équivalent BD Topo et les sections de comptage associées aux stations, cf. l’entité “Tronçon routier” et l’entité “Point de comptage” |
| EX-2 | CCP p.11 | Les attributs de ces sections de trafic « peuvent être hérités du référentiel socle (n° de route, nature, cl_admin…), du référentiel opérateur (vitesse…) ou d’une autre source de données, mais pouvant également être calculés ou agrégés ». | OK, cf. l’entité « Point de comptage » |
| EX-3 | CCP p.15 | « Les tronçons peuvent être considérés comme les plus petits éléments linéaires décrivant un axe routier donné. Il importe enfin de pouvoir différencier les nœuds simples reliant deux tronçons et assurant ainsi la continuité d’un axe donné, de ceux correspondant à des jonctions entre plusieurs axes. » | OK si on considère « Les tronçons » ici comme une sous-section des entités « tronçon routier », cf. l’entité « Tronçon routier » |
| EX-4 | CCP p.12 | Le référentiel métier contient une représentation des « stations de comptages, avec son lien avec le référentiel d’origine (référentiel opérateur) et avec le référentiel métier ». | OK, cf. l’entité « Point de comptage ». Le référentiel opérateur n’est pas inclus dans le modèle de données AVATAR mais référencé par des champs de métadonnées associées aux stations. |
| EX-5 | CCP p.12 | Le référentiel métier contient une représentation des PR. | OK, cf. l’entité « Point de repère ». |
| EX-6 | CCP p.14 | « Le référentiel métier doit être décrit de façon topologique et permettre toute conversion entre un géoréférencement linéaire de type PR+abscisse (la géolocalisation xy des points de référence PR fait partie du référentiel) et le système de coordonnées xy en vigueur. Les deux sens de circulation principaux (hors bretelles d’accès) décrits comme 1 et 2 sont associés à la convention où 1 décrit le sens des PR croissants, et 2 le sens ides PR décroissants (pour mémoire le sens 3 représente la somme des sens 1 et 2 mais n’est pas utilisé dans AVATAR) » | NOK, cf. Architecture générale au point 2. |
| EX-7 | CCP p.12, 13 et 15 | OK, le modèle de données AVATAR permet un versionnage du référentiel routier et points de repère. |
Exigences relatives aux séries temporelles :
| Libellé | Origine | Description | Traçabilité |
|---|---|---|---|
| EX-8 | CCP p.14 | « Les données de trafic sont des séries temporelles, liées à un dispositif d’acquisition désigné par la suite sous le terme « station » d’un « site » donné, et décrivant pour un pas de temps donné (1’, 3’, 6’ ou 1h principalement) différentes données métier comme le débit horaire des véhicules, le taux d’occupation « occupation » ou tout autre type de données existantes (voir Norme NF-P99-300) » | OK, cf. les entités de type mesure. |
| EX-9 | CCP p.14 | « Le format standardisé qui sera défini devra contenir de façon implicite ou explicite un champ ou une méthode permettant de savoir de quelle donnée brute il est issu, si besoin en composant avec les métadonnées liées au site et/ou à la station. Les données brutes ne seront jamais écrasées (nom du fichier source horodaté et gestionnaire). » | OK, cf. les entités de type mesure. |
| EX-10 | CCP p.14 | « Un ou plusieurs indicateurs devront permettre de différencier les données brutes des gestionnaires et les données reconstituées, initialement absentes ou aberrantes, selon un modèle d’IA à référencer (dans le cas où plusieurs indicateurs seraient utilisés pour reconstruire la donnée). » | OK, cf. les entités de type mesure : les mesures brutes et reconstituées font l’objet d’entités différentes (concrètement il s’agira de tables différentes). |
| EX-11 | CCP p.14 | « Les données brutes seront également conservées telles quelles à des fins de débogage via un mécanisme débrayable, le temps de mise à l’épreuve de la plateforme. » | Hors périmètre du MCD : ces données seront stockées sous forme de fichiers par les jobs Talend pendant un premier temps, hors base de données AVATAR. |
| EX-12 | CCP p.14 | « Les données de trafic standardisées doivent par ailleurs pouvoir être agrégées selon des pas de temps plus importants (typiquement horaires, par période diurne, nocturne, par jour…), aussi bien sous une forme précalculée pour les pas de temps les plus fréquents, qu’à la demande. » | OK, cf. les entités de type mesure. |
| EX-13 | CCP p.14 | « Les métadonnées, identifiants métier et données de géolocalisation des sites et des stations doivent être gérées comme des données référentielles et donc séparées des données de trafic. » | OK, cf. Architecture générale |
| EX-14 | CCP p.14 | « Les données seront taguées avec un indicateur de qualité. » | OK, cf. les entités de type mesure. |
Exigences transverses :
| Libellé | Origine | Description | Traçabilité |
|---|---|---|---|
| EX-15 | CCP p.14 | « Une attention toute particulière sera accordée à la frugalité et à la performance des solutions éventuellement proposées de stockage de la donnée. » | Quelques choix vont à l’encontre de cette exigence dans le but de conserver un schéma simple, cf. limite [LIMITE-1]. et le stockage des données corrigées sous forme de série temporelle complète et pas sous forme d’un delta avec les données brutes, cf. les entités de type mesure. |
| EX-16 | CCP p.15 | « Le schéma de données pourra en outre s’enrichir de toute donnée opendata ou non (évènements susceptibles d’impacter le trafic, calendrier, météo, etc.) nécessaire au bon fonctionnement des modèles prédictifs proposés. » | Pas de donnée de ce type identifiée dans la première version d’AVATAR. |
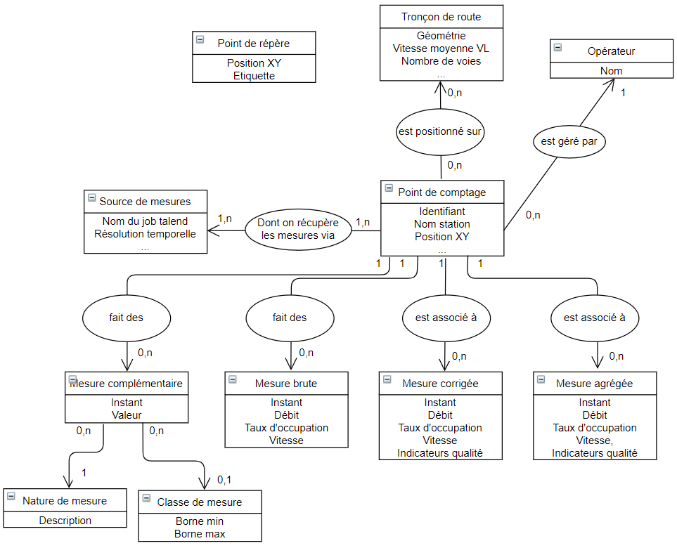
Les principales entités apparaissant dans le modèle conceptuel de données d’AVATAR sont définies comme suit :
« Tronçon routier » : Portion de réseau routier linéaire par morceaux. Un tronçon routier ne peut être relié à un autre en termes d’écoulement du trafic qu’à ses extrémités. Il peut être unidirectionnel ou bidirectionnel, cf. paragraphe L’entité « Tronçon routier ».
« Point de repère » : Il s’agit d’un point géographique associé à un nom (correspondant le plus souvent à un nombre de kilomètres depuis le début de la route dans le sens 1, mais il peut s’agir d’un autre code, type « FRD/G » pour fin de la route), cf. paragraphe L’entité « Point de repère ».
« Opérateur » : Entité responsable d’un ou plusieurs points de comptage. Permet notamment le filtrage des points de comptage par Opérateur dans le tableau de bord, par exemple. Voir L’entité « Opérateur ».
« Point de comptage » : Canal de mesure d’une station de comptage, associée à un sens de circulation. Pour une station et un sens de circulation donné, les différentes grandeurs mesurées (débit, vitesse, etc…) appartiennent à un même point de comptage.
Un point de comptage est associé à un opérateur.
De plus, un point de comptage peut être associé à une ou plusieurs sections de tronçons routiers (et une position de début/fin sur le premier/dernier tronçon) auxquelles peuvent se rapporter les mesures effectuées (pour affichages type traficolor dans le dashboard par exemple).
Est associée à une ou plusieurs (typiquement une pour les données historiques et une pour les données temps réel) entités « Source de mesures » permettant de conserver des métadonnées permettant de qualifier l’origine des données brutes correspondantes (cf. paragraphe L’entité « Source de mesures »).
Voir L’entité « Point de comptage ».
« Mesure brute » : Point de mesure brute associé à un canal pour un instant donné. Regroupe l’ensemble des grandeurs mesurées sur un point de comptage pour un instant donné, cf. Les entités de type mesure.
« Mesure corrigée » : Mesure corrigée ou complétée par le module d’IA, cf. Les entités de type mesure,
« Mesure agrégée » : Mesure calculée par agrégation temporelle des mesures corrigées, cf. Les entités de type mesure.
Le schéma suivant illustre l’organisation de ces entités au sein du modèle de données d’AVATAR :
Schéma général du MCD d’AVATAR
Avant de détailler ces différentes entités dans les paragraphes suivants, les principales caractéristiques et hypothèses/limites identifiées qui découlent de cette structure générale sont les suivantes :
Cf. [LIMITE-1] : Les tronçons de route et points de repère présents dans la base de données définissent la version courante du référentiel routier. Lors de la mise à jour de ce référentiel, les versions précédentes de celui-ci ne sont pas conservées.
Tel qu’illustré sur le schéma de la figure précédente, et malgré l’exigence [EX-6], il n’existe pas a priori de relation explicite entre les points de repère et les tronçons de route ou les points de comptage. Les points de repère sont présents dans le modèle de données à des fins d’affichage dans le tableau de bord d’AVATAR.
Ils peuvent également avoir leur utilité pour le calcul de la projection des points de comptage sur le référentiel routier lorsque la définition des points de comptage fournie par l’opérateur les utilise (cas du référentiel du CD44 par exemple), mais les éventuels liens entre points de repère, tronçons de route et points de comptage établis alors ne sont pas persistés sous forme relationnelle dans le modèle de données.
Une entité tronçon de route correspond exactement à une « feature » de la couche « TRONCON_DE_ROUTE » de la BD Topo (pas de fusion automatique de tronçons successifs partageant les mêmes attributs principaux par exemple). Elle est donc définie par une polyligne géométrique et le sous ensemble des attributs de la couche « TRONCON_DE_ROUTE » de la BD Topo nécessaires à AVATAR :
Paramètres utiles à l’interprétation des données mesurées (champs NB_VOIES, VIT_MOY_VL, NATURE),
Paramètres potentiellement utiles au filtrage de l’affichage du réseau routier (champs IMPORTANCE, NUMERO, NUM_EUROP, CL_ADMIN, GESTION, TOPONYME),
Paramètres utiles à la construction de graphes pour tout ou partie du réseau routier, pour permettre des calculs de plus courts chemins nécessaires à la projection des points de comptage sur le réseau routier (champ SENS, construction d’identifiants des nœuds amont et aval aux tronçons),
Paramètres utiles à l’association entre les tronçons de route et la commune ou le département parent (champs INSEECOM_G/D et DEPARTEMENT_G/D)
Les tronçons de route de la BD TOPO dont le champ « Sens » vaut « Sans objet » (ils correspondent à des éléments de nature « sentier », « escalier » et « piste cyclable » par exemple) ne sont pas présents dans le modèle de données AVATAR.
L’entité « Point de repère » est composée d’une position absolue et d’une étiquette (nom d’affichage).
Comme indiqué au paragraphe Architecture générale, les points de repère ne sont pas projetés sur les tronçons de route dans le modèle de données AVATAR. De même, l’emprise des points de comptage sur le réseau routier est définie par une liste de tronçons de route (et une position de début et de fin sur le premier/dernier tronçon), cf. L’entité « Point de comptage ».
L’entité Opérateur est définie par un nom et son association à un nombre quelconque de points de comptage.
Comme introduit au paragraphe Architecture générale, un point de comptage correspond au producteur des données de mesures d’une station de comptage pour un sens de circulation donné. Toutes les grandeurs mesurées (débit, vitesse, taux d’occupation) dans un sens de circulation donné sont associées à un même point de comptage. Il n’y a pas de notion de point de comptage par voie de circulation d’un sens donné dans AVATAR.
Afin de respecter l’exigence [EX-4] visant à conserver les informations de référencement de chaque station de comptage dans le référentiel de l’opérateur correspondant, l’entité point de comptage contient les champs correspondant à la position PR + ABS et le nom de l’axe si fournis par le gestionnaire. Il s’agit de champs alphanumériques à caractère informatif et non d’un référencement relationnel en base de données (les référentiels opérateurs ne sont pas présents dans le modèle de données AVATAR).
Chaque point de comptage a une date de mise en service et une date de fin d’activité, permettant de gérer le cycle de vie des stations de comptage et permettre l’affichage dans le dashboard des seuls canaux actifs pour une date donnée.
Un point de comptage peut être associé à une section du réseau routier définie par une liste de couples (tronçons de route, sens sur ce tronçon) et une position de début et de fin sur le premier et respectivement dernier tronçon de cette liste.
Un point de comptage dispose également d’une position ponctuelle permettant de le sélectionner sur une carte du dashboard, par exemple.
Un point de comptage est également associé à une source de mesures temps réel, et à l’ensemble des sources de données temps réel ou historiques ayant participé à l’alimentation en mesures brutes pour le point de comptage, avec les dates de début et de fin d’association correspondantes.
Enfin, un point de comptage peut être associé à des mesures, cf. paragraphe suivant.
L’entité « Source de mesures » permet de garder trace de l’origine des données brutes associées aux différents points de comptage afin de satisfaire à l’exigence [EX-8].
Elle peut être temps réel ou historique, et donner des détails sur le flux correspondant : la résolution temporelle des données et les éventuels traitements effectués (réagrégation de données minutes en données 6 minutes, calcul d’un débit total à partir de débits par catégories de longueur, etc…).
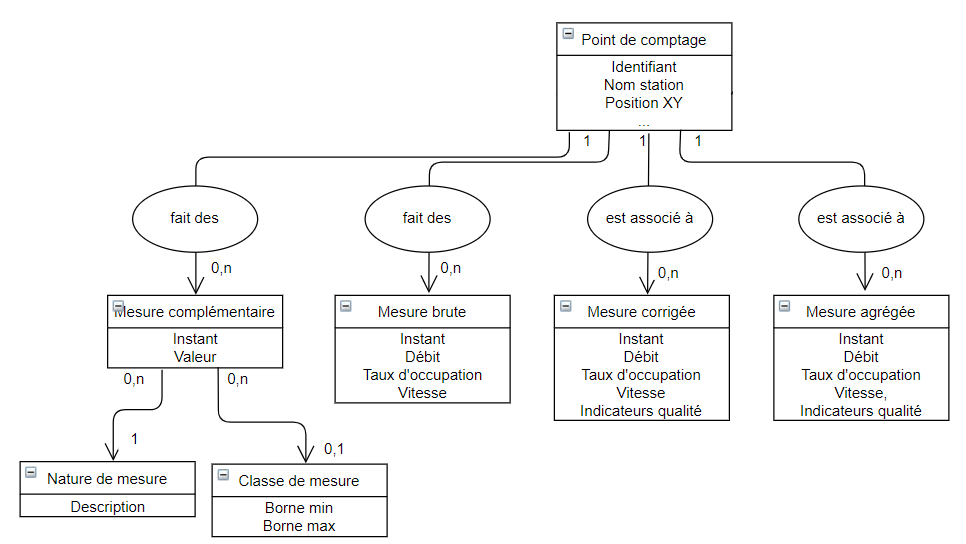
Le modèle de données d’AVATAR permet de distinguer plusieurs types de données :
Les données brutes, telles que reçues des fournisseurs de données, dans la résolution temporelle définie pour la source de mesures les ayant acquises, cf. paragraphe précédent,
Les données corrigées par AVATAR, dans la même résolution que les données brutes définies ci-dessus,
Les données agrégées à partir des données corrigées définies ci-dessus, dans les résolutions horaire, journalière, hebdomadaire, mensuelle et annuelle, cf. exigence [EX-8],
Les données de mesures complémentaires, tels que des débits classifiés par longueur de véhicule, ou des débits horaires permettant d’aider à compléter les données 6 minutes d’un point de comptage le cas échéant. Ces données ne sont pas corrigées ni agrégées.
Le diagramme suivant détaille les différents types d’entités « Mesure » en conséquence :
Détail des entités de type Mesure
Remarque : les données agrégées à une résolution supérieure à l’heure ne contiennent pas de valeurs de vitesse ou de taux d’occupation, donc la valeur revêt peu d’intérêt moyennée sur un jour ou plus.
| Référence | Paragraphes | Commentaire |
|---|---|---|
| LIMITE-1 | “Architecture générale” |
En dépit de la dernière phrase de l’exigence [EX-7], la base de données AVATAR n’intègre qu’une version courante de la définition des points de repères et tronçons de route issus de la BD Topo. Au fil des évolutions de cette définition, les valeurs antérieures des géométries et paramètres des tronçons de route sont perdues. Ainsi, il n’est pas possible de visualiser depuis le dashboard AVATAR la géométrie linéaire d’un point de comptage supporté par un tronçon de route supprimé, par exemple. |
| LIMITE-2 | “L’entité point de comptage” | La plateforme ne conserve pas les données mesurées par voie. Elles sont agrégées par sens de circulation lorsque transmises par voie à AVATAR. |